STANDARD OPERATING PROCEDURES (SOPs) FOR DAILY OPERATIONS
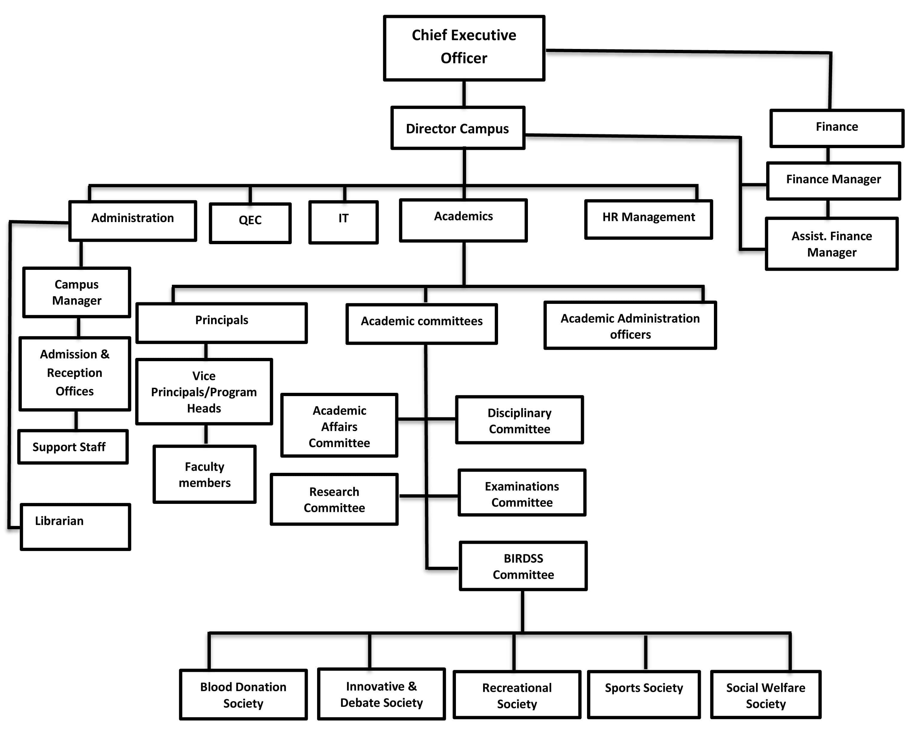
- ORGANOGRAM

- ROLE AND AUTHORITY OF DIRECTOR CAMPUS
The Director Campus shall serve as the principal operational authority of the Institute and shall oversee, supervise, and monitor all daily academic and administrative functions under the overall supervision of the Chief Executive Officer.
The Director Campus shall ensure effective coordination among all departments, timely resolution of operational issues, compliance with institutional policies, and smooth execution of day-to-day affairs.
- DEPARTMENT-WISE OPERATIONAL OVERSIGHT
The Director Campus shall supervise the following key functional areas through the designated human resources:
- Academics: Principals, Vice Principals / Programme Heads, Faculty Members, Academic Administration Officers
- Human Resource: HR Manager / HR Officer
- Finance and Purchase: Finance Manager, Assistant Finance Manager, Accounts and Procurement Staff
- Information Technology (IT): IT Officer / IT Support Staff, official website management, institutional email systems, Learning Management System (if applicable), and all official social media handles of the Institute including admissions and academic information pages.
- Examinations: Examination Office / Examination Staff / Examination Committee
- Quality Enhancement Cell (QEC): QEC Staff / QEC Focal Person
- Administration: Campus Manager, Administrative Staff, Admission & Reception Offices, Support Staff
- Library Services: Librarian and Library Support Staff
- Student Affairs and Extra-Curricular Activities: student societies, clubs, events, sports, seminars, and discipline-related committees
Each department shall report operational matters to the Director Campus for decision-making, supervision, and corrective action.
- FINANCIAL APPROVAL CONTROLS
Financial matters shall be partially controlled by the Director Campus as follows:
- Up to PKR 10,000: may be approved by the Director Campus
- Above PKR 10,000: mandatory prior approval of the Chief Executive Officer
All purchases and expenses shall be processed through the approved institutional expense requisition procedure and supporting documentation maintained by the concerned office.